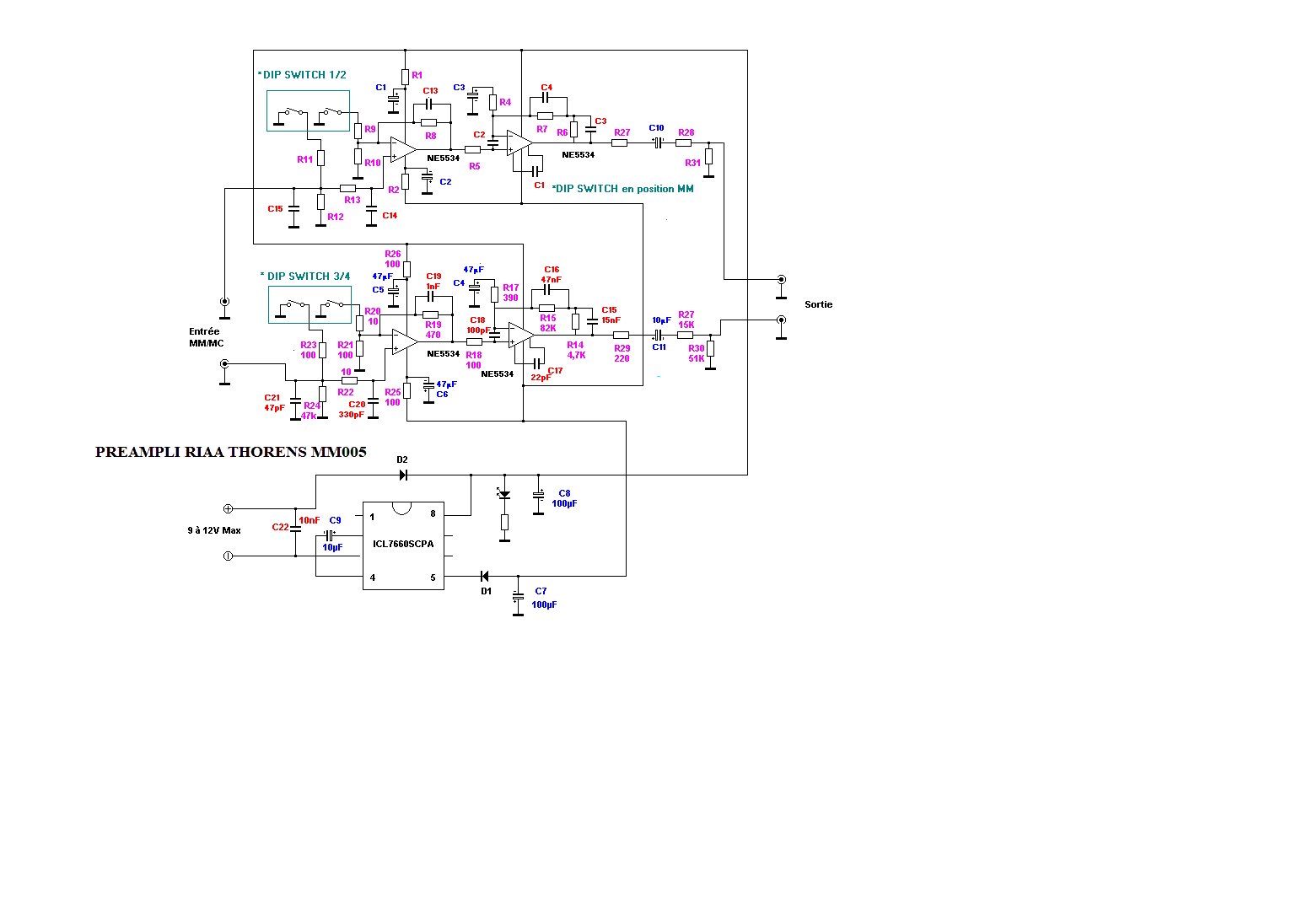
preampli